事关所有儿童!马村疾控提醒……

时间:2024-03-01 08:19 来源:
分享到:

近日,国家疾病预防控制局发布《关于开展有关人群第二次剂脊髓灰质炎灭活疫苗补种工作的通知》。马村区疾控中心温馨提醒:为更好守卫儿童健康,请家长朋友们一定携带好孩子的预防接种证(“小绿本”)及家长身份证原件,带孩子到现居住地就近的接种门诊尽早完成补种。

什么是脊髓灰质炎?

脊髓灰质炎(简称脊灰)是一种古老的疾病,由脊髓灰质炎病毒引起,早在公元前3700年医书上就有此病的记载。脊髓灰质炎是严重危害儿童健康的急性传染病,感染后多数患者无明显表现,部分患者可有发热、咽部不适、恶心等症状。还有部分病毒侵入神经系统的患者,可出现头痛、嗜睡、肢体瘫痪等症状,病情严重时可导致死亡。本病好发于5岁以下的儿童,因此又称为“小儿麻痹症”。在我国历史上曾广泛流行,河南省是脊灰的既往高发区。

我国有哪些脊髓灰质炎疫苗?

脊髓灰质炎病毒包括Ⅰ、Ⅱ、Ⅲ型病毒,我国脊灰病毒疫苗按性质分为两种:一种为脊灰灭活疫苗(IPV)(肌肉注射): 含Ⅰ、Ⅱ、Ⅲ型3个血清型;一种为脊灰减毒活疫苗(OPV):三价OPV(tOPV)(俗称“糖丸”) 含Ⅰ、Ⅱ、Ⅲ型3个血清型,2016年5月1日已停用,现阶段使用的均为二价OPV(bOPV)含Ⅰ、Ⅲ型两个血清型(滴剂)。目前我们省孩子接种脊髓灰质炎疫苗的程序是2剂二价脊灰减毒活疫苗(bOPV)+2剂脊灰灭活疫苗(IPV)。

为啥要补种?

我国已消灭脊髓灰质炎,但是近年来,全球多个国家相继发生脊髓灰质炎疫情,特别是Ⅱ型疫苗衍生脊灰病毒引起的疫情。在全球最终实现消灭脊灰目标之前,只要有其他国家和地区存在脊灰病毒的传播和流行,我国就持续面临脊灰病毒输入及传播风险。根据维持无脊灰工作安排,我国决定开展此次脊灰灭活疫苗补种工作。

已接种过脊髓灰质炎疫苗的儿童,为啥还要补种?

目前,全球Ⅱ型脊灰疫苗衍生病毒病例数有所上升,我国面临脊灰野病毒和脊灰疫苗衍生病毒输入风险,增加一剂脊灰灭活疫苗接种可以提高机体预防Ⅱ型脊灰病毒的抗体阳转率,使得保护更加全面。

哪些人要补种?

1. 2016年3月1日至2019年9月30日之间出生,仅有1剂IPV疫苗(含IPV成分联合疫苗)免疫史或无IPV疫苗免疫史儿童。

2.对于本次补种人群不限于以上年龄段,2016年3月1日以前、2019年9月30日之后出生的儿童,在开展补充活动中发现未满足两剂Ⅱ型脊灰成分疫苗免疫史(包括tOPV、IPV和IPV成分疫苗),也是本次的补种对象。(如有疑问,请携带孩子的接种本前往就近接种门诊咨询!)

怎样补种?

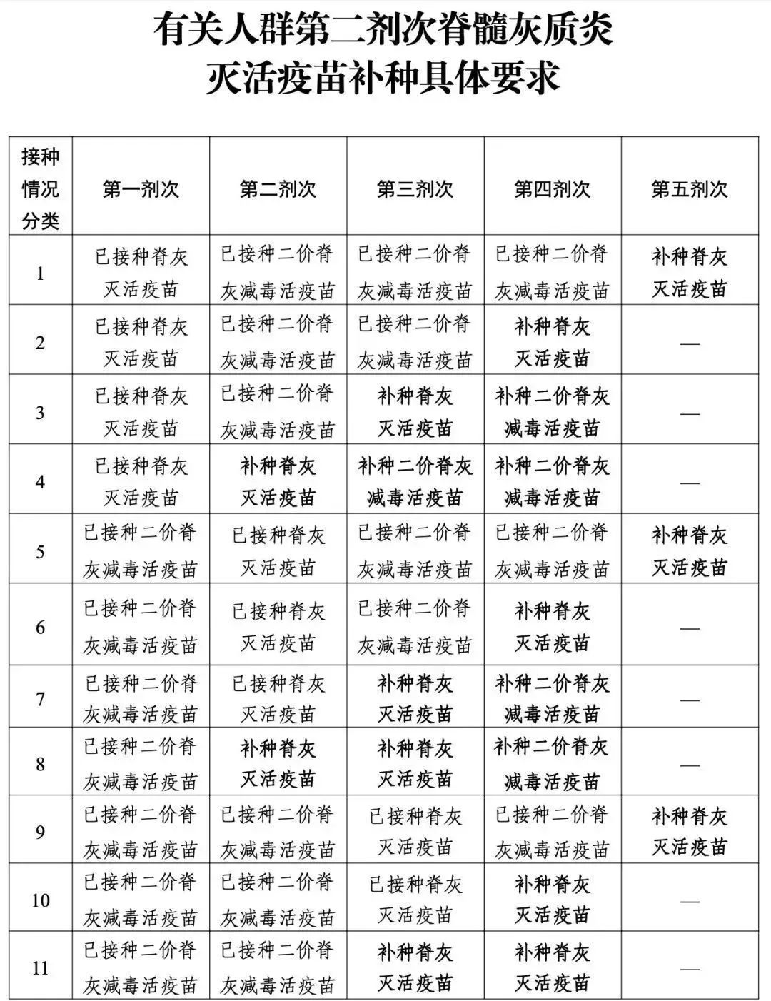
如果之前没有接种过脊灰灭活疫苗,本次需要补种两剂次,两剂次之间间隔应不少于28天;如果之前只接种过一剂次脊灰灭活疫苗,本次仅需补种一剂次!

脊灰疫苗补种安不安全?

  儿童一旦感染脊灰病毒,所致麻痹不可逆,会带来严重后果,影响着孩子的一生,及时补种脊灰疫苗可保护儿童不受脊灰病毒感染的威胁。补种的脊灰灭活疫苗具有良好的安全性,家长们可放心带孩子去接种。

如接到接种单位工作人员打来的要求孩子补种脊灰灭活疫苗的电话,要及时带孩子前往接种门诊完成接种哦。

现在大家明白了吗?

快去检查一下孩子的预防接种证

看看是否需要补种脊灰灭活疫苗吧

温馨提醒:本次补种都是免费的!

特别提醒:本次补种时间,截止2024年5月31日。↓↓↓接种地点↓↓↓

接种单位名称

单位地址

联系电话

昌盛社区卫生服务中心预防接种门诊

马村区文昌路1618号(区人民医院院内)

0391-8380027

文昌社区卫生服务中心预防接种门诊

马村区文昌路755号

0391-3957926

待王社区卫生服务中心预防接种门诊

待王火车站对面(待王卫生院院内)

0391-3266778

演马社区卫生服务中心预防接种门诊

演马办事处北邻(九里山矿医院院内)

0391-8310318

安阳城社区卫生服务中心预防接种门诊

安阳城十字路东200米(安阳城卫生院院内)

0391-3118162

九里山社区卫生服务中心预防接种门诊

文昌路与待王路交叉口西100米和谐小区内

0391-3514168

冯营社区卫生服务中心预防接种门诊

焦辉路冯营矿南邻20米(原冯营矿医院)

0391-3160036